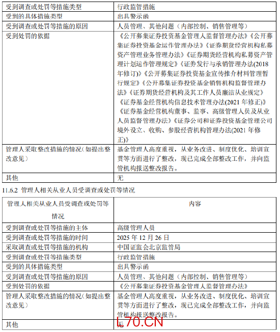
华夏基金:2025年人员管理与内部控制存漏洞,高管同被警示 已整改完成
来自:admin
网站:元股证券开户|合规系统稳步成长
更新:2026-04-01 08:26:14
阅读:75
海量资讯、精准解读,尽在新浪财经APP




